yl6809永利官网集团
网站首页
永利概况
院长致辞
学院简介
历史沿革
领导成员
组织机构
学院院训
学院院徽
教育理念
学院院歌
专业介绍
财务管理
会计学
经济学
金融学
国际经济与贸易
工商管理
旅游管理
市场营销
电子商务
师资力量
教授名师
骨干教师
教学建设
教学成果
学科建设
专业建设
课程建设
产业学院
科研成果
代表论文
获取奖项
代表专著、教材
科研项目
永利集团
教学中心
毕业实习
毕业论文
校外实习
养德修为
党建工作
组织机构
发展程序
专题活动
思想引领
学生工作
工作简介
团学组织
专业社团
心理健康
养成教育
学风建设
招生就业
招生工作
就业工作
校友工作
校友风采
校友活动
学院信箱
院长信箱
联系电话
当前位置:
网站首页
>>
教学建设
>>
专业建设
>> 正文
教学建设
教学特色
优秀教学成果
yl6809永利科研成果统计——知识产权、咨询报告、专著
喜报|我院会计学专业喜获国家级一流本科专业
yl6809永利获批2个省级“一流专业”建设项目
会计专业硕士授权点立项建设学科
省级科研平台
吉林省品牌专业
省级优秀教学团队
校级精品课
省级优秀课程
省级精品课
吉林省特色专业
实验教学中心简介
实验区基本情况
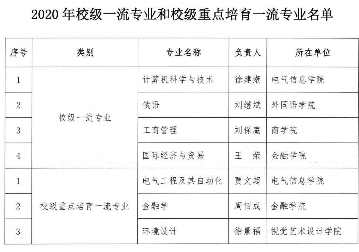
yl6809永利获批2个校级“一流专业”建设项目
国际经济与贸易于2020年获评校级一流专业,2021年金融学获评校级一流专业