
富滇银行成立于2007年12月30日,是经中国银监会批准成立的云南省唯一省级地方性股份制商业银行。作为云南人民自己的银行,富滇银行聚焦主业、回归本源、深耕本地、下沉服务,持续推进乡村振兴战略。近年来,我们加速在全省布局设立县域支行,以支持县域经济发展为重点,持续通过场景金融建设和多形式站点多措并举支农惠农,打通金融服务“最后一公里”。截止3月末,富滇银行已有180家直属分支机构遍布云南省所辖州市和重庆市,其中县域支行50家。根据新设县域支行筹建需要,现面向社会招聘英才。相关事宜公告如下:
一、报名基本条件
1.能够自觉遵守国家法律、法规和各项金融规章制度,认同富滇银行企业文化。
2.思想政治素质好,品行优良,具有良好的个人修养和职业操守。
3.具备正常履行职责的身体条件和心理素质。
4.符合富滇银行亲属回避的有关规定。
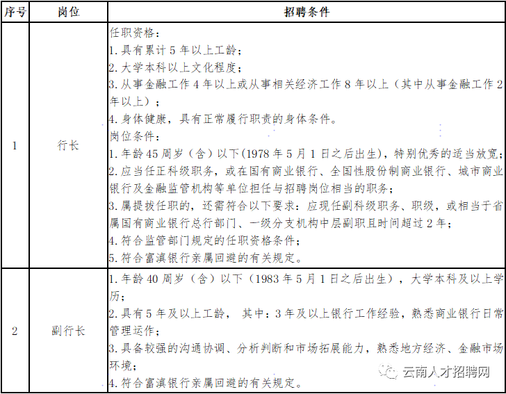
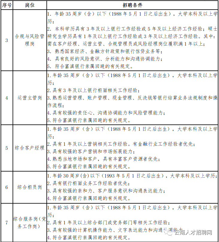
二、招聘岗位
面向社会公开招聘28人。
(一)拟设大理云龙支行(11名,工作地点:大理云龙)
合规与风险管理岗1人、运营主管岗2人、综合客户经理4人、综合柜员岗3人、综合服务岗1人。
(二)拟设红河石屏支行(13名,工作地点:红河石屏)行长1人、副行长1人、合规与风险管理岗1人、运营主管岗2人、综合客户经理4人、综合柜员岗3人、综合服务岗1人。
三、岗位条件


学历条件要求入职时已取得相应学历证书。具有1年以上银行工作经验者,年龄可放宽2岁,学历可放宽至大专。
四、招聘流程
报名→资格审核→笔试→面试→组织考察或背景调查→公示→体检→入职
五、应聘方式
报名截止时间2023年5月7日18:00,每位应聘者限报1个岗位。同一岗位可能对应不同支行,请注意选择您意向的工作地点。
1.PC端
点击进入简历投递页面,选择相应岗位投递简历。
https://xyz.51job.com/External/Apply.aspx?CtmID=6814287
2.手机端
扫码进入简历投递页面,选择相应岗位投递简历。或关注“人才富滇”公众号(二维码见文末),进入“人才招聘”-“社会招聘”频道。
招聘页面二维码:
简历投递成功后将无法修改,请应聘者认真核对报名信息,避免因简历内容的真实性、准确性和完整性影响资格审核。
六、其他注意事项
1.对应聘者的资格审核贯穿本次招聘工作全过程。应聘者应对其提供我行的应聘资料和个人信息的完整性和真实性负责。如与事实不符,我行有权取消其进入到招聘的下一环节和录用资格,由此导致的后果由应聘者本人自行承担。
2.我行有权根据报名情况等因素,调整、取消或终止个别岗位的招聘工作,对本次招聘工作享有最终解释权。
3.笔试、面试、体检和录用等环节的通知和相关信息均通过短信、邮件通知,请应聘者保持通讯畅通,及时关注短信和邮箱;对未能进入下一环节的应聘者,恕不另行通知。
4.在招聘过程中,富滇银行不会向应聘者收取任何费用,请应聘者提高警惕,谨防受骗。
需要发布招聘信息的企业和找工作的朋友请致电:0876-6625772、0876-6621008麻栗坡县农村劳动力就业创业服务中心
免责声明:本平台部分文章改编自其他公众平台,重在信息分享,版权归原作者所有。