
一、招聘对象及基本条件
(一)招聘对象
符合招聘岗位专业要求的社会在职人员及普通高校应届毕业生。
(二)招聘条件
1. 政治素质高,认真贯彻党的基本路线,遵纪守法,德才兼备,身体健康。
2. 热爱教育事业,有良好的职业道德和团队协作精神,有勤恳认真的工作态度。
3. 具备岗位所需的学历、专业、资格、技能等条件。
4. 具有良好的语言和文字表达能力,能胜任班主任工作。
5. 有较强科研能力、有海外学习或工作经历者优先。
6. 应聘者年龄原则上不超过35周岁,特别优秀者可适当放宽。
7. 外省市社会人员,须持有上海市居住证一年以上(在有效期内),计算截止时间为2023年3月31日。
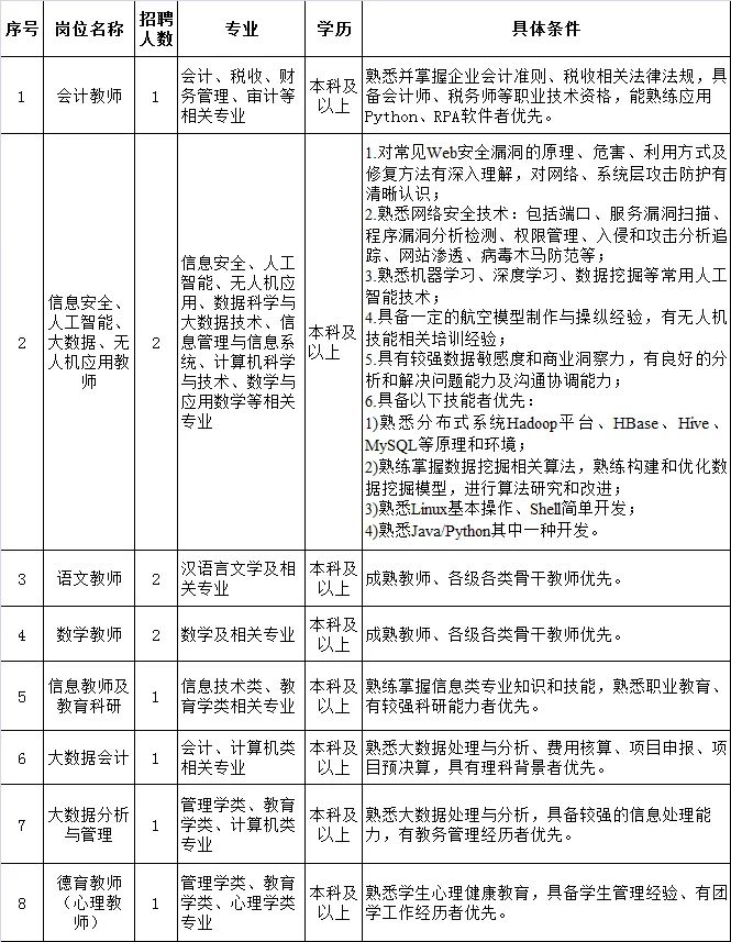
二、招聘岗位2023年上海商业会计学校人员招聘岗位

三、招聘程序
1. 报名
请登录上海商业会计学校网上招聘系统(网址:http://job.scasqhwz.edu.cn),按照要求进行网上报名,报名时间从即日起至2023年3月31日止。报名实行告知承诺制,报考人员对提交的信息和材料的真实性负责并作出承诺,如因个人填报信息失真、不符合报考条件产生的影响和后果,由报名者本人负责。对于提供虚假报考申请材料,伪造、变造有关证件、材料、信息,骗取考试资格的,将取消报考资格及后续录用资格。
2. 资格审查
学校根据应聘者信息进行资格审查,通过审查的对象将安排笔试和面试,其中:具有高级专业技术职务人员应聘教师岗位可直接进入面试环节。
3. 笔试和面试
笔试将委托第三方机构组织进行,笔试内容主要为相关岗位的基本理论和专业知识,根据笔试成绩由高到低按1:3比例排序确定进入面试人员名单。面试由学校公开招聘工作小组组织实施,主要采取教学试讲、实际操作等方式测试应聘者的综合素质和实际工作能力。
4. 体检
面试合格者统一组织到指定医疗机构进行体检。
5. 考察
主要考察应聘人员的思想政治素质、遵纪守法情况、道德品质和诚信记录。
6. 拟聘人员的确定和公示
根据考核、体检和考察结果,对拟录用人员在“上海市人力资源和社会保障局”网站进行公示,公示时间不少于7天。公示无异议,报上级主管部门审核通过后,再报上海市人力资源和社会保障局备案。
四、相关待遇和其他事项上述人员一经录用,其工资、福利和社会保险等按照事业单位管理的有关规定执行。
五、联系方式联系人:梁老师、王老师
联系电话:63774566
监督电话:23112789
联系地址:陆家浜路918号
邮编:200011
免责声明:本平台部分文章改编自其他公众平台,重在信息分享,版权归原作者所有。